全国免费咨询热线
0571-88965880
首页
关于腾智
团队介绍
腾智资讯
腾智文化
新法速递
招贤纳士
联系我们
腾智资讯
腾智动态
腾智解读
腾智业务
腾智案例
腾智课堂
打印
腾智课堂
最新民事诉讼期限一览表(2017最新整理)
发布:2017年02月07日 浏览:1767次
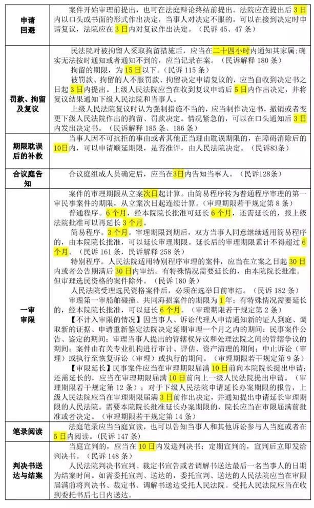
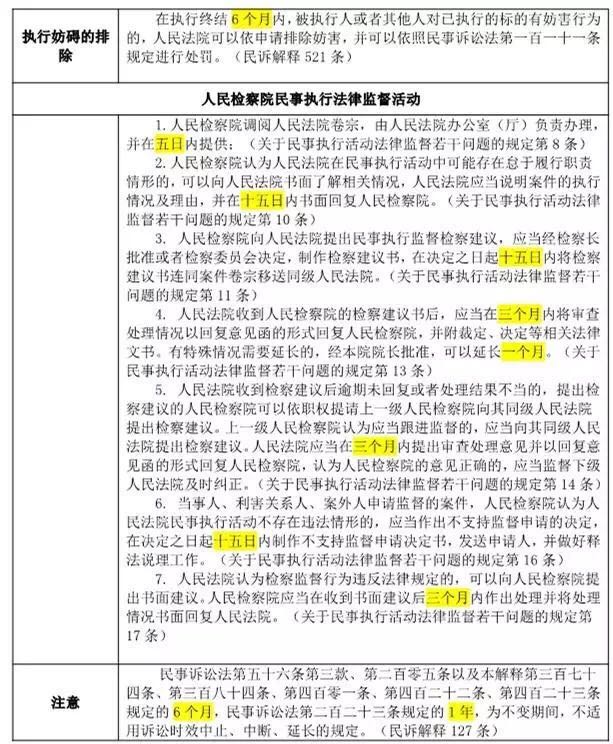
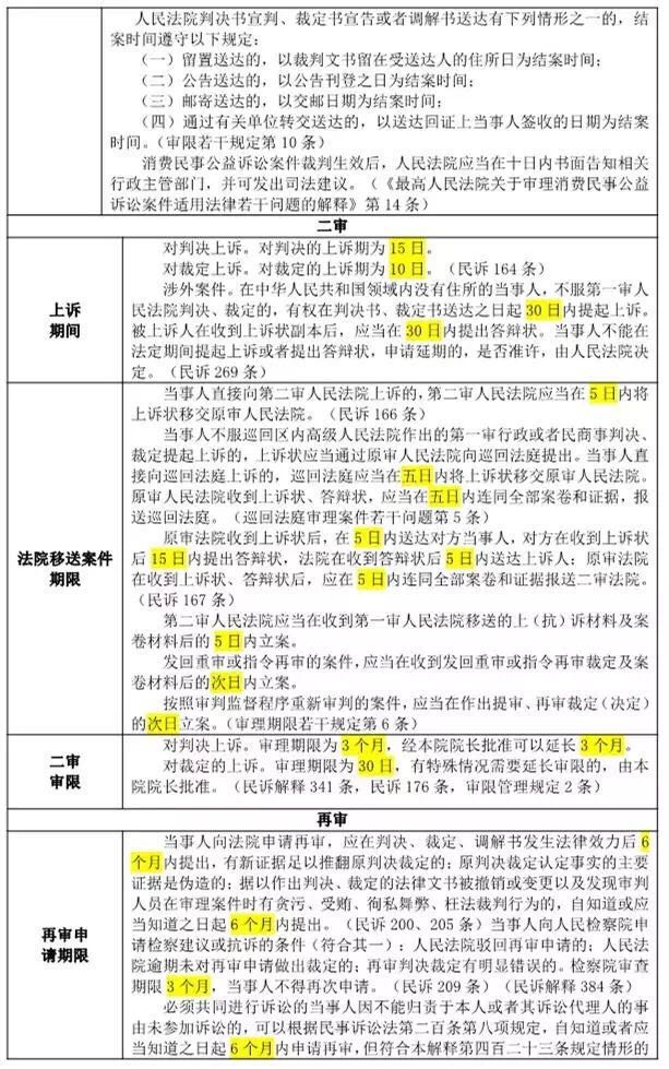
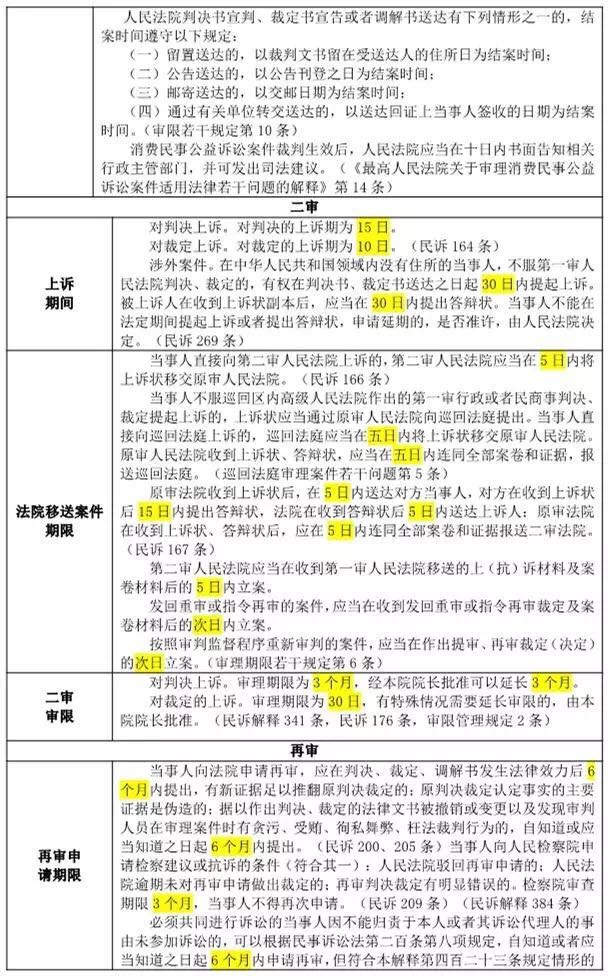
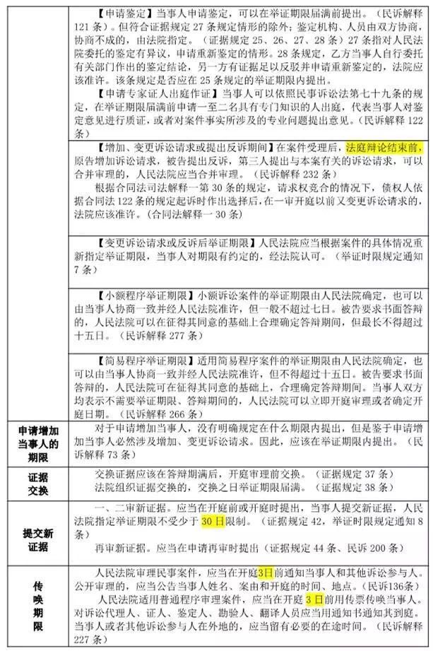
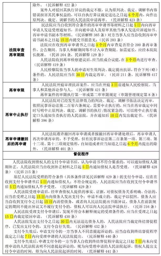
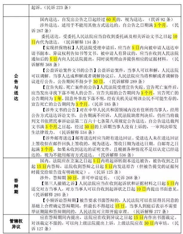
民事诉讼法中所规定的民事诉讼期限零散、复杂,让人看后各种凌乱。小编特地为大家转载一篇由廖行和龙华江两位律师所整理的2017年最新民事诉讼期限一览表,方便您的查阅和记诵。
分享:
上一篇:
“赎罪”——既遂后不出罪存在例外
下一篇:
最高院司法集成:股权转让的36条裁判规则